Instance Verification Kit (IVK)
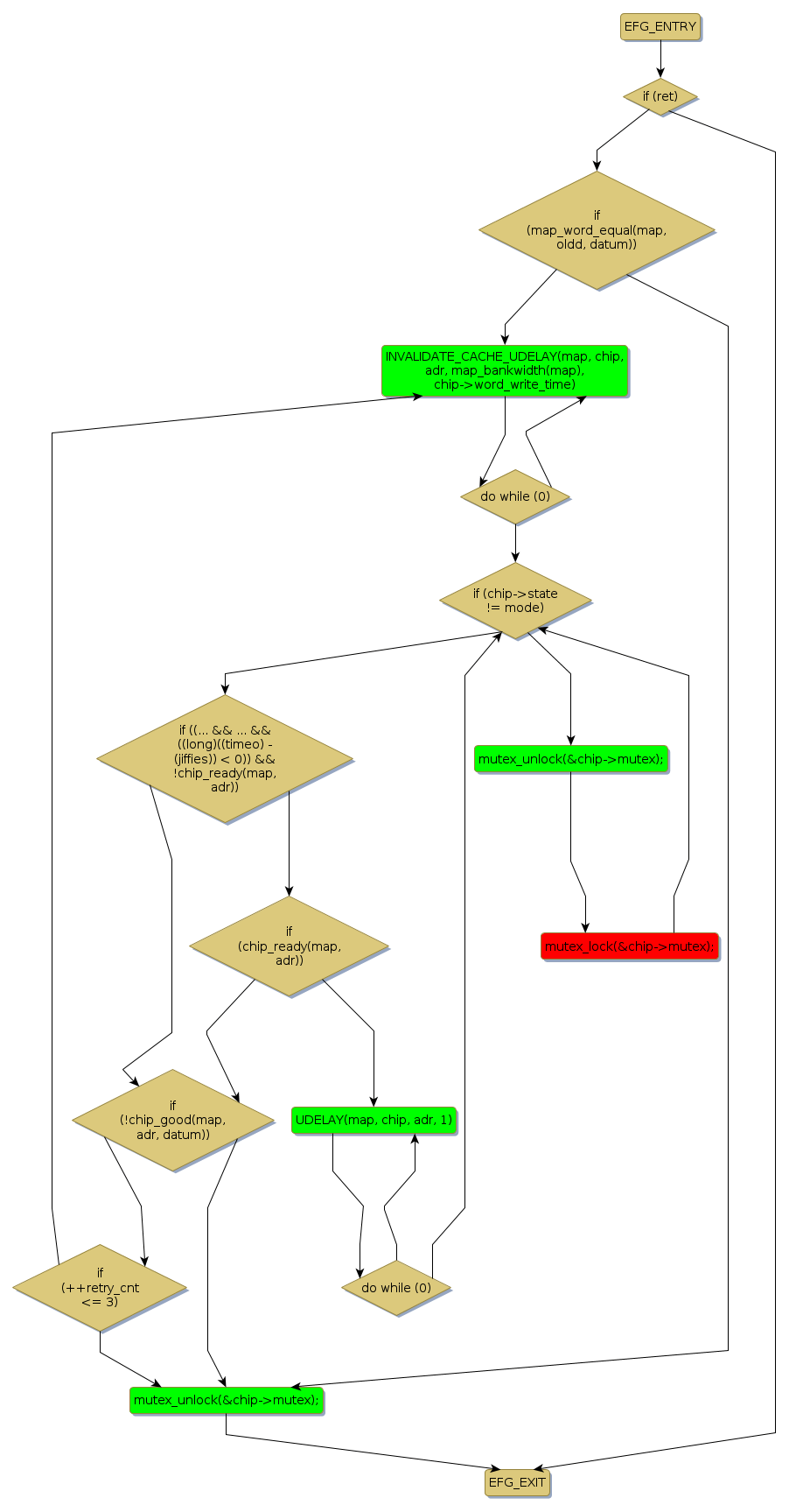
mutex lock @ [49579+25+/linux-3.19-rc1/drivers/mtd/chips/cfi_cmdset_0002.c]
Instance Signature: mutex
|
The Matching Pair Graph:
|
|
Function Name
|
Control Flow Graph (CFG)
|
Events Flow Graph (EFG)
|
Source Correspondence
|
|
do_write_oneword
|
|
|
[47170+16+/linux-3.19-rc1/drivers/mtd/chips/cfi_cmdset_0002.c]
|